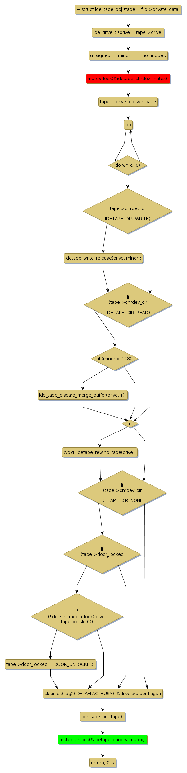
Instance Verification Kit (IVK)
mutex lock @ [42953+34+/linux-3.19-rc1/drivers/ide/ide-tape.c]
Instance Signature: idetape_chrdev_mutex
|
The Matching Pair Graph:
|
|
Function Name
|
Control Flow Graph (CFG)
|
Events Flow Graph (EFG)
|
Source Correspondence
|
|
idetape_chrdev_release
|
|
|
[42765+22+/linux-3.19-rc1/drivers/ide/ide-tape.c]
|